伟德国际BETVlCTOR(1946VIP认证)登录入口-首页欢迎光临
首页
bevictor伟德官网入口
通知公告
宣传视频
学术讲座
数字传媒
伟德bv1946官网概况
伟德bv1946官网简介
伟德bv1946官网领导
组织机构
联系方式
师资队伍
数字媒体系
广告学系
广播电视学系
网络与新媒体系
人文通识中心
实验教学中心
客座教授
行业导师
科学研究
学科团队
研究中心
科研动态
研究成果
人才培养
本科生教育
研究生教育
学生作品
国际交流与合作
党建工作
组织机构
规章制度
党员发展
师德师风
学习园地
学生工作
团学风采
学生党建
心灵绿洲
风云学子
规章制度
招生就业
招生工作
就业信息
就业风采
校友天地
校友动态
校友风采
校友会
EN
搜索
导航
首页
bevictor伟德官网入口
通知公告
宣传视频
学术讲座
数字传媒
伟德bv1946官网概况
伟德bv1946官网简介
伟德bv1946官网领导
组织机构
联系方式
师资队伍
数字媒体系
广告学系
广播电视学系
网络与新媒体系
人文通识中心
实验教学中心
客座教授
行业导师
科学研究
学科团队
研究中心
科研动态
研究成果
人才培养
本科生教育
研究生教育
学生作品
国际交流与合作
党建工作
组织机构
规章制度
党员发展
师德师风
学习园地
学生工作
团学风采
学生党建
心灵绿洲
风云学子
规章制度
招生就业
招生工作
就业信息
就业风采
校友天地
校友动态
校友风采
校友会
人才培养
本科生教育
研究生教育
学生作品
国际交流与合作
培养方案
当前位置:
首页
>
人才培养
>
本科生教育
>
培养方案
>
正文
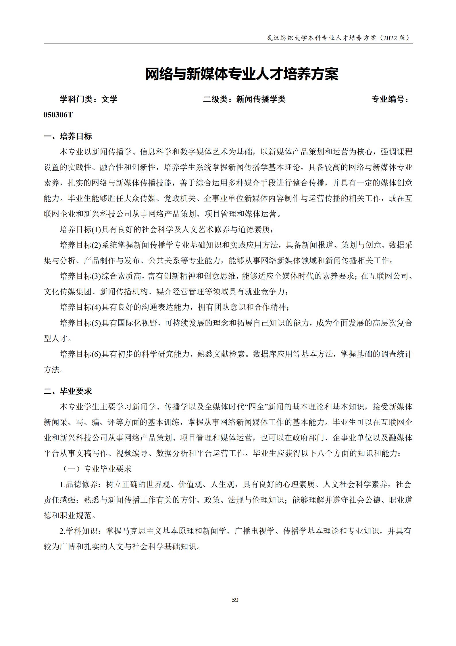
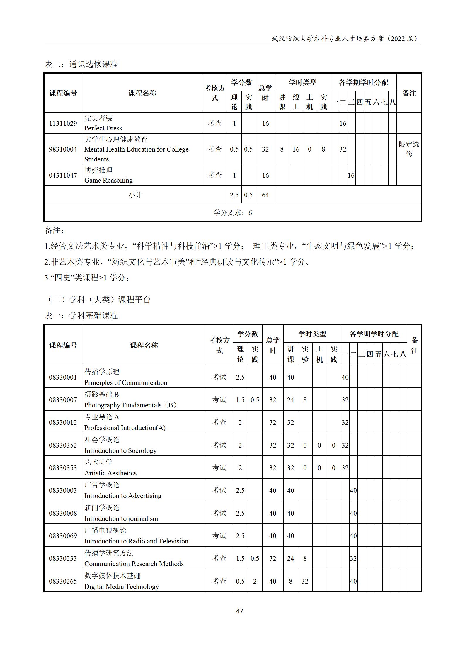
2022网络与新媒体专业本科培养方案
作者: 发布时间:2020-08-02 浏览次数: 审核人:
上一条:
2022数字媒体艺术(网络视频制作)专业本科培养方案
下一条:
2022数字媒体艺术(信息可视化)专业本科培养方案
电话:027-59363742
伟德国际BETVlCTOR(1946VIP认证)登录入口-首页欢迎光临
Copyright © 2024 All Rights Reserved 鄂ICP备15000386号
学校官网
信息门户
教务系统
科研系统
资产管理
图书资源
VPN
书记信箱
TOP